索  引  号: 11620403013912770D/2024-00030 生成日期: 2024-03-19
文       号: 关键字: 报名,考生,考试,工作,信息
所属机构: 平川区政府办 发布机构:
关于做好2024年夏季甘肃省普通高中学业水平合格性考试报名工作的通知
信息来源:白银融媒
发布时间:2024-03-19 10:29
浏览次数:

为做好2024年夏季我省普通高中学业水平合格性考试(以下简称“夏季合格考”)网上报名工作,确保组考工作有序实施,现就夏季合格考报名工作有关事宜通知如下:

一、报名时间

2024年4月1日至10日,逾期不予补报。

二、报考对象

我省普通高中一年级学生及往年成绩不合格学生可报名参加考试。具有我省高中阶段其他学校学籍的在校学生和我省户籍的社会考生(以下简称“社会考生”)也可报名参加考试。

义务教育阶段学校在校学生和非我省户籍在我省高中阶段其他学校毕业的学生不得报名。

三、考试科目及考试时间

夏季合格考科目为历史、地理、化学、生物学;考试时间为2024年6月30日。具体安排按照《关于2024年甘肃省普通高中学业水平合格性考试科目及时间安排的通知》(甘教考学〔2024〕2号)执行。

四、报名办法及流程

普通高中考生实行集体报名,由市(州)教育考试招生机构负责基础数据的统一采集和平台导入,具体工作分数据采集、网上报名、信息确认、考场编排等四步完成。社会考生实行网上注册报名,注册时间与普通高中考生网上报名环节同步进行,考生按要求填写本人基础信息并上传证明材料。

1.各市级教育考试招生机构统筹组织本辖区基础信息采集工作。采集对象是已取得我省普通高中学籍但尚未在甘肃省普通高中学业水平合格性考试综合信息管理平台(以下简称“综合平台”)注册过的考生。凡是综合平台有基础信息的考生不再采集。

2.采集工作完成后,由市(州)教育考试招生机构将考生姓名、性别、身份证号、民族、学籍辅号等基础信息按照统一格式导入综合平台(考试机构登录网址:https://xkmis.ganseea.cn),并对录入信息进行校验及资格审核。校验重点包括考生信息是否完整、学籍辅号是否准确等。

3.因学籍变动需要变更基础信息的考生,由市(州)教育考试招生机构在综合平台上进行修改。变更内容为姓名、学籍学校、学籍辅号及民族四项。身份证号出现错误由省教育考试院统一更正。学籍变动手续不全者不得变更。

4.根据《甘肃省教育厅关于印发<甘肃省高中阶段职普融通工作方案(试行)>的通知》(甘教发函〔2022〕2号),中职学校开设“职普融通”普通高中班的学生(以下简称“中职高中生”)参照普通高中生报名办法实行集体报名。综合平台为开设“职普融通”普通高中班的中职学校增加学校(机构)代码,由该中职学校负责其在综合平台的信息管理、数据维护等工作。

“职普融通”普通高中学校开设的职业教育班和中职学校非普通高中班的学生,有参加夏季合格考需求的,须以社会考生身份参加报名。

5.普通高中生和中职高中生由学籍所在学校负责采集照片。采集工作完成后,由报名学校负责将考生图像信息于3月22日前上传至综合平台(学校登录网址:https://xkmis.ganseea.cn),市(州)、县(市、区)教育考试招生机构负责业务指导和信息校验。

图像信息要求:考生本人正面免冠彩色头像, 头部占照片尺寸的2/3,背景颜色为白色,像素不小于240×320,高宽比为4:3,文件大小不得超过20K。采集后的考生照片要求使用身份证号命名,照片为JPEG格式。

(二)网上报名(4月1日至10日)

1.普通高中生和中职高中生可登录综合平台(学生登录网址:http://xkwb.ganseea.cn)进行网上报名。用户名为考生本人身份证号(尾号为X须大写),初始密码为身份证号后8位(尾号为X须大写)。首次登录的考生须更改初始密码。登录报名页面后,考生要核验本人基础信息,再填报年级、班级、考试科目及联系方式,确认科目提交后进入缴费界面,考生按所报科目进行缴费,缴费后显示报名成功提示和缴费情况。报名时如发现本人基础信息有误,可向报名学校申请,学校汇总上报后由省教育考试院统一更正。

社会考生可登录甘肃省教育考试院官网(www.ganseea.cn),点击“高中学考”选择“网上报名”进入注册报名界面,按要求填报个人信息及科目,并上传照片、身份证(正反面)、户口簿等相关材料确认提交后(照片图像信息要求同普通高中生)进入缴费界面,考生按所报科目进行缴费,缴费后显示报名成功提示和缴费情况。

2.在报名时间段内,考生可自主选择考试科目并多次修改,报名时间截止后则不可修改。已取得考试合格的科目报名无效。

3.报名费采取个人网上支付办法。未按时缴费的考生不能参加考试。

4.所有考生必须进行图像信息采集,综合平台没有图像信息的考生不得参加考试。

(三)信息确认(4月15日至19日)

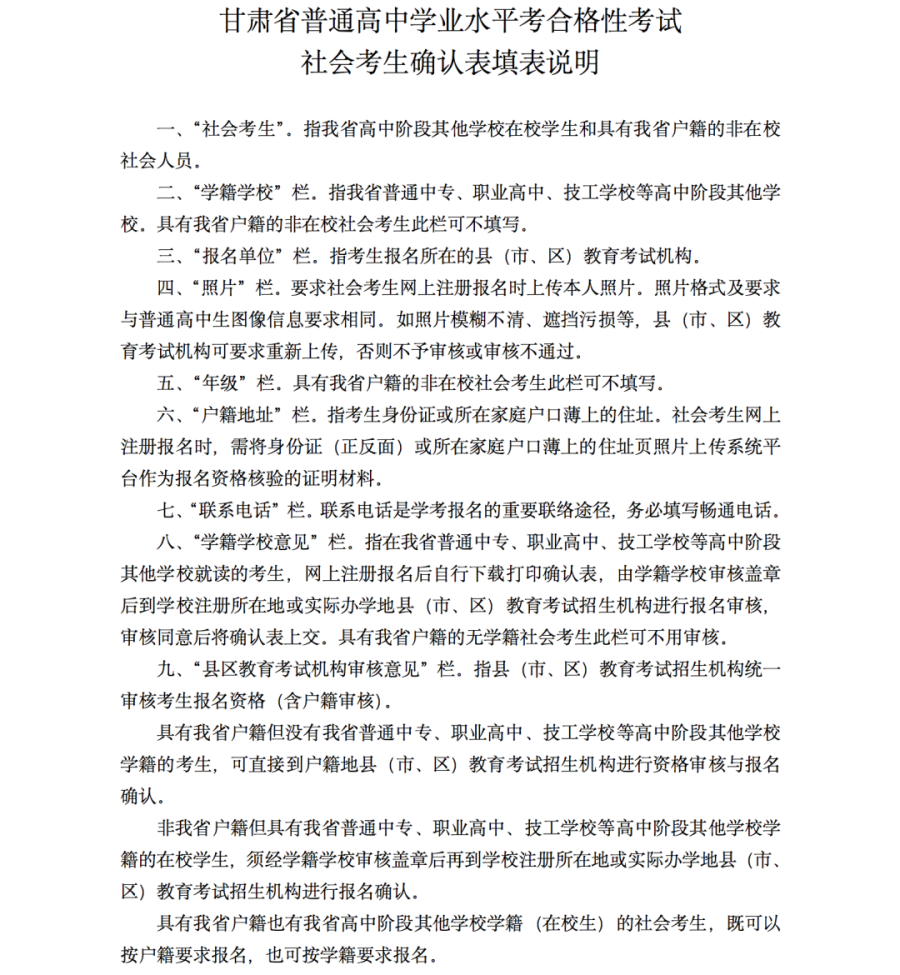
1.报名工作结束后,考生可自行下载打印纸质确认表,经核对无误签字后上交。普通高中生和中职高中生打印《2024年夏季甘肃省普通高中学业水平合格性考试考生确认表》(见附件1),确认表交报名学校。社会考生打印《2024年夏季甘肃省普通高中学业水平合格性考试社会考生确认表》(见附件2),确认表上交县(市、区)教育考试招生机构。如个别考生无法打印纸质确认表,可向报名学校或报名单位申请免费打印。

2.社会考生报名确认时须进行报名资格审核。经县(市、区)教育考试招生机构审核确认符合报名条件,考生报名方可有效。对个别报名材料提供不全的考生,县(市、区)教育考试机构可要求考生提供进一步证明材料。

3.信息确认期间,报名学校和报名单位要重点审核考生信息是否准确、照片是否本人等。4月19日前完成确认工作,具体流程按各市(州)教育考试招生机构要求组织进行。核验工作结束后,确认材料统一交县(市、区)教育考试招生机构存档备查,存档时间为半年。

4.凡不提交纸质确认表、不在纸质确认表上签字的考生,均视为自愿放弃报名资格。

(四)考场编排(5月中上旬)

1.考点原则上应设在县级人民政府所在地。确因困难需要在乡(镇)设考点的,应报请市(州)教育考试招生机构批准,并由其向省教育考试院报备。

2.考试要求全部安排在标准化考点进行。确因考生集中到现有标准化考场存在困难的,须由市(州)教育考试招生机构向省教育考试院报批同意后,可将考点设在具有电子监控、安装无线电信号屏蔽设备的考场,其考试监控数据必须留存三个月存档备查。

3.县(市、区)教育考试招生机构负责考场编排。考场编排结束后,由省教育考试院负责统一制作考生条形码随同试卷下发。

五、报名考试费用

根据《甘肃省发展和改革委员会 甘肃省财政厅关于理顺和调整我省教育考试收费标准的通知》(甘发改价格〔2023〕523号)规定,普通高中学业水平合格性考试报名考试费按照每生每科20元收取。

六、工作要求

(一)加强组织领导

各级教育考试招生机构和高中学校要高度重视报名工作,加强组织领导,提前安排部署,认真制定报名工作的具体实施办法、工作流程及处置预案。对报名过程中出现的新情况和新问题,要及时沟通,妥善处置,确保报名工作顺利进行。

(二)加强信息采集

各级教育考试招生机构要严格报名资格审查,加大培训力度,使考生和信息管理人员熟练掌握网上报名的工作流程和操作方法。要严格按照《2024年夏季甘肃省普通高中学业水平合格性考试报名日程表》(见附件3)完成各项工作。要指导和督促考生认真核对基础信息,切实提高报名信息采集质量。

附件

1.2024年夏季甘肃省普通高中学业水平合格性考试考生确认表

2.2024年夏季甘肃省普通高中学业水平合格性考试社会考生确认表

3.2024年夏季甘肃省普通高中学业水平合格性考试报名工作日程表

甘肃省教育考试院

2024年3月14日


打印本页 关闭窗口