近期流感高发
很多医院都人满为患
门急诊迎来甲流新流行高峰
关于流感的治疗及预防,
今天,我们再就大家关心的
热点问题来一一解答

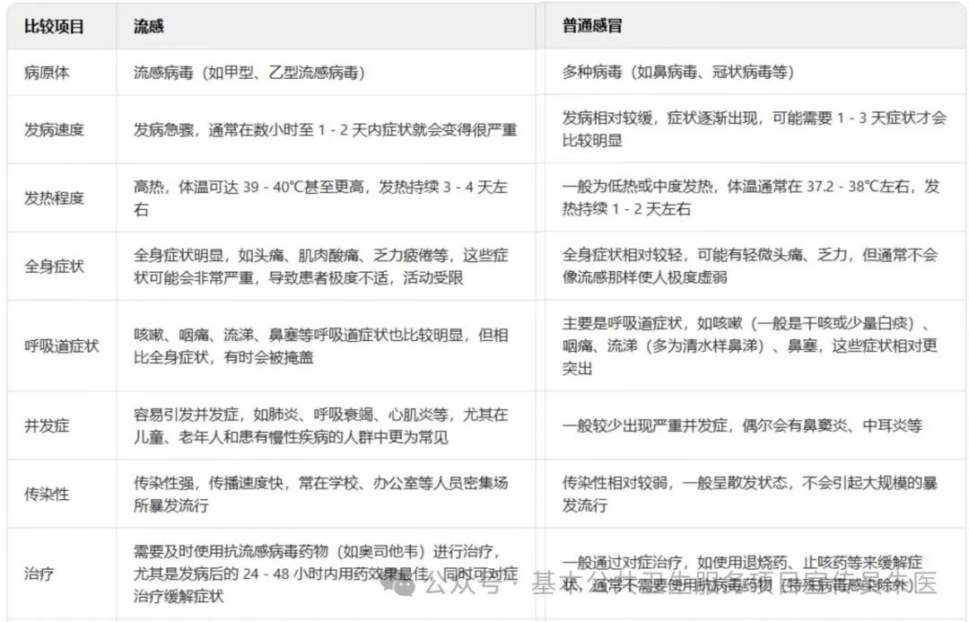
流行性感冒,简称“流感”,是由流感病毒感染引起的一种传染性强、传播速度快的急性呼吸道传染病。流感病毒分为甲、乙、丙、丁四型,其中季节性流感主要由甲型和乙型流感病毒所引起。(1)温度和湿度:低温和低湿环境有利于流感病毒的存活和传播;(2)人群聚集:冬季人们更多地在室内活动,增加了病毒通过飞沫或直接接触传播的机会;(3)免疫力下降:天气寒冷,人体代谢变慢,免疫力相对较低,抵御病毒的能力也会下降,机体更容易受到病毒感染。甲流和乙流是流感的两种不同亚型,二者存在一定差异,相互之间不能产生完全的交叉免疫,感染甲流或乙流后,依然有可能感染另一种亚型的流感病毒。主要通过打喷嚏和咳嗽等产生的飞沫传播,也可经口、鼻、眼等直接或间接接触方式传播。在特定场所,如人群密集且密闭或通风不良的房间内,也可能通过气溶胶的形式传播。流感感染主要以发热、头痛、肌痛和全身不适起病,体温可达39 ~ 40℃,可有畏寒、寒战,多伴全身肌肉关节酸痛、乏力、食欲减退等全身症状,常有咽喉痛、干咳,可有鼻塞、流涕、胸骨后不适,颜面潮红,眼结膜充血等。儿童的发热程度通常高于成人,患乙型流感时恶心、呕吐、腹泻等消化道症状也较成人多见。流感病毒感染后多呈现急性、自限性病程。发病3~5天后发热逐渐消退,全身症状好转,绝大多数在1周内可恢复,但咳嗽可能会持续较长时间,少数患者的疲劳和乏力症状可能会持续数周。大部分流感患者为轻症,可以居家治疗。如患者出现以下情况时应及时就医:流感与普通感冒、呼吸道合胞病毒、肺炎支原体、人偏肺病毒的区别有哪些?
吸烟降低呼吸道的抗感染能力,病原微生物易于侵入和感染,使呼吸道感染概率增加。虽然感染流感会出现发烧,然而,发烧也可由其他多种原因引起,如普通感冒、细菌感染或其他病毒感染。因此,仅凭发烧症状难以确定是否为流感。建议家长在孩子出现发烧或其他呼吸道症状时,及时带孩子就医,通过医生的专业检查来确定病因,进行对症治疗。感染流感,无并发症者病程呈自限性,流感的症状通常在5至7天内自然缓解,即使不进行任何医疗干预,大多数免疫功能正常的人群也能自愈。对于一些特殊人群如儿童、老人、孕妇、肥胖、有基础性疾病的患者,以及症状持续加重的患者建议尽早到医院检查治疗。流感并发症中肺炎最为常见,其他并发症有神经系统损伤、心脏损伤、肌炎和横纹肌溶解、休克等。儿童流感并发喉炎、中耳炎、支气管炎较成人多见。
60岁及以上的老年人、罹患一种或多种慢性病者、6至59月龄的儿童、孕妇,这几类人群罹患流感后出现重症的风险高。上述人群在流感流行季节出现发热时,要高度重视并及早就医,一旦考虑流感病毒感染要尽早抗病毒治疗。如无接种禁忌症,流感重症高风险人群应该在流感季来临前积极接种流感疫苗。绝大多数流感患者预后是良好的,不会出现后遗症。极少数本身体质较差、有基础疾病以及感染后病情比较严重的患者,可能合并病毒性肺炎、病毒性心肌炎等并发症,留下肺间质病变、肺纤维化等后遗症,也可能引起心功能不全等,但发生风险较低。根据中国疾控中心上周流感监测数据显示流感病毒阳性率持续上升,网络实验室流感样病例标本检测阳性率为28.6%(南方24.5%,北方32.8%),其中99%为甲型H1N1亚型流感,其余为乙型Victoria系流感。当前流感的流行水平与往年差不多,并未超过历年最高流行水平,仍属于季节性流行水平,公众不必恐慌,做好日常预防流感措施即可。流感的高发季节在每年的冬春季,一般从11至12月份开始上升,大多在1月中下旬达到高峰后开始下降,流行季一般持续到2月底或3月初。有时候,有的年份还会出现夏季流感流行小高峰,一般在7至8月份。会的。由于机体在感染时,抵抗力会下降,可能容易合并其他病原感染。预防交叉感染的办法包括注意自我防护,在呼吸道疾病高发季节,尽量不带孩子去人多的地方,尤其是空气不流通的地方;室内注意定期开窗通风,如有条件,应与患病的家人做好隔离;注意手卫生,提醒孩子不要用不洁净的手触摸眼口鼻等。冬春季是呼吸道传染病的多发季节,流感、肺炎链球菌、人偏肺病毒等病原体均可导致感染,基于监测数据,经专家研判冬春季存在多种病原体交替或叠加流行的风险。流感疫苗属于二类苗,需要自费接种。不同厂家、不同类型的流感疫苗价格不同,大概在四五十块钱至两三百块钱不等,具体可咨询当地社区卫生服务中心或乡镇卫生院。(部分地区免费接种)已上市的流感疫苗分为流感病毒灭活疫苗、流感病毒减毒活疫苗和流感病毒重组疫苗。(1)按照疫苗所含组份,分为三价和四价流感疫苗。其中三价流感疫苗组份含有A(H3N2)亚型、A(H1N1) 亚型和 B 型流感病毒株的一个系,四价流感疫苗组份含 A(H3N2)亚型、A(H1N1)亚型和B(Victoria)系、B(Yamagata)系。(2)根据生产工艺,又可分为基于鸡胚培养、基于细胞培养和重组流感疫苗。具体疫苗种类包括基于鸡胚培养的标准剂量流感裂解疫苗和亚单位灭活疫苗、基于细胞培养的流感灭活疫苗、重组流感疫苗、流感减毒活疫苗、基于鸡胚培养的高剂量灭活流感疫苗以及佐剂流感灭活疫苗等。按照疫苗所含组份,流感疫苗分为三价和四价。三价流感疫苗可预防甲型H1N1、H3N2亚型和乙型Victoria系流感病毒;四价流感疫苗除预防上述三个型别外,还可预防乙型Yamagata系流感病毒。流感疫苗包括三价和四价疫苗,公众可以自愿选择接种任何一种流感疫苗,无优先推荐。建议最好在流感流行季来临前完成疫苗接种,我省冬春季流感一般从11至12月份开始,因此每年9至10月份是流感疫苗最佳接种时机。建议在身体状况良好的情况下接种流感疫苗,若错过最佳接种时机,在整个流感流行季内仍然是可以接种的。通常接种流感疫苗2至4周后,可产生具有保护水平的抗体。建议所有≥6月龄且无接种禁忌的人群都应接种流感疫苗。我国批准上市的流感疫苗包括三价灭活疫苗(IIV3)、三价减毒活疫苗(LAIV3)和四价灭活疫苗(IIV4)。其中三价灭活疫苗有裂解疫苗和亚单位疫苗,可用于≥6月龄人群接种,包括0.25 ml和0.5 ml两种剂型;三价减毒活疫苗为冻干制剂,用于3~17 岁人群;四价灭活疫苗为裂解疫苗和亚单位疫苗,可用于≥6月龄人群接种,包括0.25 ml和0.5 ml两种剂型。小朋友和成人疫苗不完全相同,接种流感疫苗应严格掌握疫苗剂量和适用人群的年龄范围。接种流感疫苗可以显著降低罹患流感的概率,但并不是100%不会感染流感。比如免疫功能低下人群接种流感疫苗后可能会产生不了具有保护水平的抗体,接触流感病毒后可导致感染。建议恢复后接种流感疫苗,因为流感并不只有一种,每一种流感病毒都可以引起发病,且病毒抗原变异发生很快,导致人类无法获得流感病毒的持久的免疫力。而流感疫苗是多联多价的,可预防不同型别的流感病毒感染。流感疫苗推荐每年接种,这里的“年”是指“跨自然年的流感流行季节”。一般指当年的9月份至次年的4月份,在这个时间段里,均可以接种“当年”的流感疫苗,不必和去年的接种时间间隔1年。流感疫苗接种主要在所在地接种单位进行接种。接种单位设在辖区的卫生服务中心、乡镇卫生院或者综合医院。辖区疾控主管部门、卫生健康主管部门或者疾病预防控制机构也会公布可以进行疫苗接种的接种单位,包括地点、服务时间等。接种流感疫苗的常见不良反应有局部反应(接种部位红晕、肿胀、硬结、疼痛、烧灼感等)和全身反应(发热、头痛、头晕、嗜睡、乏力、肌痛等)。接种流感疫苗后的不良反应通常是轻微的、自限的,一般在1~2天内自行消退,极少出现重度反应。接种流感疫苗完成后应现场留观至少30分钟再离开,如出现的反应持续无好转或加重应及时就医。(1)6 月龄至8 岁儿童:对灭活疫苗,首次接种时应接种2 剂次(2 剂次选择同一剂型的疫苗),间隔≥4周;以前接种过1剂或以上流感疫苗的儿童,则建议接种1剂。对减毒活疫苗,无论是否接种过流感疫苗,仅接种1剂次。(2)9 岁及以上人群:不论疫苗种类仅需接种1剂。原则是灭活流感疫苗与其他灭活疫苗及部分减毒活疫苗如EV71疫苗、肺炎球菌疫苗、带状疱疹疫苗、水痘疫苗、麻腮风疫苗、百白破疫苗可同时在不同部位接种;若未同时接种,与其他灭活疫苗间隔时间不限。流感减毒活疫苗和其他疫苗同时接种的研究证据有限,在接种流感减毒活疫苗后,必须间隔4周以上才可接种其他减毒活疫苗。医务人员,大型活动参加人员和保障人员,养老机构、长期护理机构、福利院等人群聚集场所脆弱人群及员工,托幼机构、中小学校等重点场所人群以及60岁及以上的居家老年人、6月龄至5岁儿童、慢性病患者、孕妇等重点和高风险人群开展接种。如怀疑自己得了流感,可前往医疗机构咨询开展流感相关检测。目前治疗流感的药物有奥司他韦、玛巴洛沙韦、阿比多尔等,抗流感病毒药物使用越早越好,尤其是发病48小时之内使用,但即便病程超过48小时,一旦确诊流感,也应积极用药。这些药物需在医生指导下使用。发烧可由多种病原体引起,如病毒感染、细菌感染、肺炎支原体感染等均可引起发烧。因此,建议通过医生的专业检查来确定病因,并在医生指导下科学用药。心情烦躁是儿童流感后常见的一种表现。儿童感染流感后身体受到侵袭导致心情紧张和焦虑是可以理解的。可以从规律作息、开展心理疏导,适度运动等方面予以缓解。感染流感病毒后,治疗措施包括抗病毒治疗、对症治疗。(1)抗流感病毒药物:奥司他韦、玛巴洛沙韦、阿比多尔等。(2)对症治疗:主要以退热、止咳、缓解不适等为主。接种流感疫苗是预防流感最经济有效的方法。6月龄及以上且没有接种禁忌症的人群应积极接种流感疫苗。对于有发生重症流感或流感并发症高风险、且存在流感疫苗禁忌或未接种流感疫苗(或接种疫苗2周之内)的人群,方可考虑进行药物预防。药物预防可以降低但并不能消除流感的风险,停药一段时间后会重新恢复对流感的易感性。因此不推荐对儿童常规进行药物预防。头孢、阿奇霉素等抗菌药物对流感是无效的。但是,如果发生流感病毒和细菌或支原体的混合感染时,临床医生会考虑联合使用抗流感病毒药物和抗菌药物。(1)接种疫苗,接种流感疫苗是预防流感最经济有效的方法;(2)保持个人卫生。勤洗手、常通风、注意咳嗽礼仪;(3)科学佩戴口罩。在流感高发期,科学佩戴口罩可以有效降低感染流感的风险;(4)增强免疫力。保持充足睡眠、合理膳食、适当运动,增强体质、提高抗病能力;(6)在流感高发期,尽量避免前往人群密集且通风不良的公共场所。确需前往,建议科学佩戴口罩,做好个人防护。
学校认真落实晨午检和因病缺勤缺课登记制度;督促学生养成勤洗手、常通风的好习惯;保持环境卫生,教室定期开窗通风,对公共场所开展消毒;加强学生、教职工等的健康教育;一旦感染流感病毒,应居家休息,不带病上学/工作;重视学生的日常体育锻炼,增强体质和抗病能力。流感患者在医生指导下用药治疗,充分休息,均衡营养,多喝水,吃易消化的食物。有条件的家庭,应做好患者与家庭成员之间的隔离;如不能隔离,应佩戴口罩做好防护。此外,注意环境卫生,室内定时开窗通风。
来源:安徽疾控
